Tutoriel sur les pilotes de LED : analyse des pannes et maintenance
Introduction
Les luminaires LED ne peuvent pas utiliser directement la tension du réseau électrique conventionnel, en raison des caractéristiques de l'éclairage LED. Afin de répondre aux exigences particulières de tension et de courant des LED, un dispositif de conversion de tension spécialement conçu doit être utilisé pour faire fonctionner les LED normalement. Cet appareil est un pilote de LED. Les pilotes de LED sont généralement des dispositifs à découpage qui convertissent la tension d'entrée (généralement 120-220 VCA ou 12 VCC) en une tension à laquelle le courant consommé par les LED est égal à son courant de commande. Le courant d'entraînement est régulé pour une luminosité, une durée de vie des LED et une durée de vie optimales de la batterie. Un courant de commande inférieur au courant de commande maximum d'une LED peut prolonger considérablement la durée de vie. En tant qu'élément clé de l'éclairage LED, la qualité des pilotes LED affecte directement les performances de l'éclairage LED.
Quelle que soit la qualité du driver LED, les pannes et la maintenance sont inévitables. Cet article analysera les 10 échecs dans la conception de l'éclairage LED et son application sur la base de la technologie pertinente et de l'expérience pratique du pilote LED.
Ⅰ Analyse des pannes du pilote LED
Le pilote de LED mesure le courant traversant les LED à l'aide d'une résistance de détection, puis augmente ou diminue la tension pour maintenir un courant constant en continu. Les LED sont une sorte de diode, elles ont donc besoin d'une tension continue pour fonctionner, de sorte que la plupart des pilotes de LED sont boostés et peuvent faire varier l'alimentation de sortie dans une large plage (par exemple, 16 V à 38 V). Ils disposent également d'un contrôle de gradation par signal PWM provenant du microcontrôleur OU en disposant d'un potentiomètre manuel pour changer la résistance de détection. Selon eux, les pannes des pilotes de LED sont complexes, mais nous pouvons suivre les étapes ci-dessous pour les analyser.
1.1 Plage de chute de tension directe (Vf)
L'extrémité de charge de la lampe LED est généralement composée d'un certain nombre de LED connectées en série et sa tension de fonctionnement Vo = Vf × Ns, où Ns représente le nombre de LED. Et le Vf d'une LED varie avec la température. Généralement, à courant constant, Vf diminue à haute température et augmente à basse température. La tension de fonctionnement de la charge de la lampe LED est VoL à haute température et VoH représente une valeur à basse température. Lors de la sélection d'un pilote de LED, considérez que la plage de tension de sortie du pilote est supérieure à VoL~VoH.
Si la tension de sortie maximale du driver LED est inférieure à VoH, la puissance maximale de la lampe peut ne pas atteindre la puissance réelle requise à basse température. Si la tension minimale du pilote de LED sélectionné est supérieure à VoL, la sortie du pilote peut dépasser la plage de fonctionnement à haute température. Et le pilote LED fonctionnera de manière instable, faisant scintiller les lumières.
Compte tenu du coût global et de l’efficacité de la lampe, ne recherchez pas aveuglément la plage de tension de sortie ultra-large du pilote LED. Étant donné que la tension du pilote se situe uniquement dans une certaine plage, son efficacité est la plus élevée. Lorsque la plage est dépassée, l'efficacité et le facteur de puissance (PF) se détériorent. De plus, si la conception de la plage de tension de sortie du pilote est trop large, cela entraînera des coûts élevés et une efficacité non optimisée.
1.2 Marge de puissance et exigences de déclassement
En général, la puissance nominale du driver LED fait référence aux données mesurées dans l'environnement nominal et la tension nominale. En tenant compte des différentes applications, la plupart des fournisseurs de pilotes de LED fourniront des courbes de déclassement de puissance dans leurs spécifications de produits (courbes de déclassement de charge commune par rapport à la température ambiante et courbes de déclassement de charge par rapport à la tension d'entrée).
Comme le montre la figure, la courbe rouge représente la courbe de déclassement de puissance lorsque l'entrée est de 120 V CA et que sa charge varie en fonction de la température ambiante. Lorsque la température ambiante est inférieure à 50 ℃, le pilote LED peut être à pleine charge à 100 %. Lorsque la température ambiante atteint 70 ℃, le driver LED ne peut être réduit qu'à 60 % de la charge. Lorsque la température ambiante varie entre 50 ℃ et 70 ℃, la charge du pilote varie linéairement avec la température.
Courbe de déclassement de puissance (charge par rapport à la température ambiante)
La courbe bleue représente la courbe de déclassement de puissance lorsque l'entrée est de 230 Vac ou 277 Vac, et que sa charge varie en fonction de la température ambiante. Le principe est similaire à celui mentionné ci-dessus.
Comme le montre la figure , la courbe bleue représente la courbe de déclassement du driver LED lorsque la température ambiante est de 55°C, sa puissance de sortie varie en fonction de la tension d'entrée. Lorsque la tension d'entrée est de 140 Vca, la charge du pilote peut être de 100 % et la tension d'entrée sera ajustée à la baisse. Si la puissance de sortie reste la même, le courant d'entrée augmentera, entraînant une perte des bornes d'entrée et une efficacité moindre. Lorsque la température de l'appareil augmente, elle dépasse la température nominale, ce qui peut entraîner une panne de l'appareil.
Courbe de déclassement de puissance (charge par rapport à la tension d'entrée)
Par conséquent, lorsque la tension d'entrée est inférieure à 140 V CA, la charge de sortie du pilote de LED doit diminuer linéairement à mesure que la tension d'entrée diminue. Selon la courbe de déclassement ci-dessus et les exigences correspondantes, lors du choix d'un pilote de LED, les besoins réels d'application sont importants, ainsi que la marge de déclassement.
1.3 Caractéristiques de fonctionnement des LED
Lorsque la puissance d'entrée requise est une valeur fixe, telle qu'une erreur fixe de 5 %, le courant de sortie ne peut être ajusté qu'à la puissance spécifiée pour chaque lampe. En raison des différentes températures ambiantes de travail et des différentes durées d'éclairage, la puissance de chaque lampe variera considérablement.
Bien qu’il existe des considérations liées aux facteurs marketing et commerciaux. Cependant, la caractéristique voltampère de la lampe LED détermine que le pilote de LED est une source de courant constant et que sa tension de sortie varie en fonction de la tension série Vo de la charge LED. Lorsque l'efficacité du pilote est fondamentalement inchangée, sa puissance d'entrée change avec Vo. Et pendant ce temps, l’efficacité globale du driver LED augmentera après équilibre thermique. Sous la même puissance de sortie, la puissance d’entrée diminuera par rapport au temps de démarrage.
Par conséquent, lors de la formulation des exigences, les utilisateurs de pilotes de LED doivent d'abord comprendre les caractéristiques de fonctionnement des LED. Évitez de proposer des indicateurs qui ne répondent pas aux principes des caractéristiques de fonctionnement et des indicateurs qui dépassent de loin les exigences réelles, ce qui entraînerait un gaspillage excessif de qualité et de coûts.
1.4 Séance d'essais
Des exemples de problèmes de test, par exemple des échantillons de pilotes de LED multimarques, ont tous échoué pendant le test. La raison en est qu'un régulateur de tension auto-double est utilisé pour alimenter directement le pilote de LED à des fins de test. Après la mise sous tension, le régulateur de tension est progressivement ajusté de 0 V CA à la tension de fonctionnement nominale du driver LED. Ce type d'opération de test peut facilement faire démarrer le pilote de LED et fonctionner avec la charge lorsque la tension d'entrée est très faible, mais cette situation entraînera un courant d'entrée bien supérieur à la valeur nominale. Et les composants liés aux bornes d'entrée internes, tels que les fusibles, les ponts redresseurs, les thermistances, etc. tomberont en panne en raison d'un courant excessif ou d'une surchauffe, endommageant le pilote de LED.
La méthode de test correcte consiste à ajuster le régulateur de tension à la plage de tension de fonctionnement nominale du pilote de LED, puis à connecter le pilote au test de mise sous tension. Bien entendu, l’amélioration technique de la conception peut également éviter les échecs provoqués par ce type de mauvais fonctionnement des tests. C'est-à-dire qu'un circuit de limitation de tension de démarrage et un circuit de protection contre les sous-tensions d'entrée sont réglés à l'entrée du pilote. Lorsque l'entrée n'atteint pas la tension de démarrage définie par le pilote, le pilote ne fonctionne pas. Lorsque la tension d'entrée chute jusqu'au point de protection contre les sous-tensions d'entrée, le pilote entre dans l'état de protection. Bien que le pilote ait une fonction d'autoprotection et ne tombera pas en panne, vous devez soigneusement comprendre si le produit pilote LED acheté dispose de cette protection avant le test (en tenant compte de l'environnement d'application réel du pilote LED,
1.5 Charge différente avec différents résultats de test
D'une part, lorsque le driver LED est testé avec des lumières LED, le résultat est normal ; par contre, lorsque le conducteur teste avec une charge électronique, le résultat peut être anormal. Habituellement, ce phénomène a les raisons suivantes :
1) La tension ou la puissance instantanée de sortie du pilote dépasse la plage de fonctionnement de l'instrument de charge électronique. (Surtout en mode CV, la puissance de test maximale ne doit pas dépasser 70 % de la puissance maximale de la charge. Sinon, la charge peut instantanément bénéficier d'une protection contre les surpuissances lors du chargement, empêchant le pilote de fonctionner.)
2) Les caractéristiques de l'instrument de charge électronique utilisé ne conviennent pas à la mesure d'un appareil à courant constant. Et le saut de tension de charge entraîne un dysfonctionnement du variateur.
3) Parce qu’il y a un gros condensateur à l’intérieur de l’entrée du compteur de charge électronique. Le test équivaut à connecter un grand condensateur en parallèle avec la sortie du pilote, ce qui peut rendre le travail d'échantillonnage actuel du pilote instable. Comme nous le savons tous, le driver LED est conçu pour répondre aux caractéristiques de fonctionnement des lampes LED. La méthode de test la plus pratique consiste à utiliser la lampe LED comme charge et à connecter un ampèremètre et un voltmètre en série pour tester.
1.6 Problème de circuit de pilote de LED
Les conditions suivantes endommagent souvent le driver LED :
Connectez le courant alternatif à la borne de sortie CC du pilote, provoquant l'échec du pilote.
Connectez le courant alternatif à la sortie ou à l'entrée DC/DC du pilote, provoquant l'échec du pilote.
Connectez la borne de sortie du courant constant à la lumière tamisée, provoquant une panne du pilote.
Connectez le fil de phase au fil de terre, le pilote n'a pas de sortie et le boîtier est chargé.
1.7 Mauvaise essorage de phase
Prenons un exemple international : la tension de fonctionnement nominale entre chaque ligne de phase et la ligne neutre est de 220 V, et la tension entre la ligne de phase et la ligne de phase est de 380 V. Si le pilote est connecté à des fils biphasés, après la mise sous tension, la tension d'entrée du pilote LED dépasse la plage nominale, ce qui entraîne une panne du produit.
Comme le montre la figure , V1 représente la tension de première phase, V2 représente la tension de deuxième phase et R1 et R2 représentent respectivement les pilotes normalement installés sur la ligne. Lorsque la ligne neutre (N) du circuit est déconnectée, les drivers R1 et R2 sur les deux branches sont connectés à la tension 380V après avoir été connectés en série. En raison de la différence de résistance interne d'entrée, lorsque l'un des pilotes est chargé pour démarrer, la résistance interne devient plus petite. La majeure partie de la tension peut être appliquée à un autre pilote, provoquant des dommages dus à une surtension. Par conséquent, il est recommandé que les interrupteurs ou les court-circuiteurs sur la même branche de distribution soient déconnectés ensemble, et non pas simplement couper la ligne neutre. Quoi de plus,
Schéma de circuit ouvert de la ligne neutre
1.8 Fluctuation du réseau
Lorsque les fils d'une branche de réseau de transformateurs sont trop longs et qu'il y a un gros équipement électrique sur la branche, la tension du réseau fluctue fortement lorsque le gros équipement démarre et s'arrête. Cela rend même le réseau instable. Lorsque la tension du réseau dépasse 310 V, le variateur peut être endommagé (même s'il existe un dispositif de protection contre la foudre à LED, il est inutile. Parce que le dispositif de protection contre la foudre doit faire face à des pointes d'impulsion de plusieurs dizaines de niveaux uS et aux fluctuations du réseau. peut atteindre des dizaines de mS, voire des centaines de mS) . Par conséquent, une attention particulière doit être accordée lorsqu’il y a de grandes machines électriques sur le réseau électrique de la branche d’éclairage public. Il est préférable de surveiller la plage de fluctuation du réseau électrique ou d'alimenter le transformateur du réseau séparément.
1.9 Déplacements fréquents en ligne
Trop de luminaires sont connectés sur la même branche, ce qui entraîne une surcharge sur une certaine phase et une répartition inégale de l'énergie entre les phases, entraînant des coupures de ligne fréquentes.
1.10 Refroidissement du variateur
Bien que la LED ait une efficacité lumineuse élevée, seule une petite partie de l’énergie qui la traverse est rayonnée sous forme de lumière visible. Et la majeure partie de l’énergie restante est consommée dans la LED sous forme de chaleur, de sorte que la LED génère une chaleur plus importante. Lorsque le pilote est installé dans un environnement non ventilé, le boîtier du pilote doit être autant que possible en contact avec le boîtier de la lampe. Si possible, appliquez de la colle thermique ou un tampon thermique sur la surface de contact entre le boîtier et le boîtier de la lampe pour améliorer la dissipation thermique du driver LED et garantir la fiabilité du driver.
Ⅱ Maintenance des pilotes LED
2.1 Multimètre pour détecter le pilote de LED
Mesurer la tension de sortie du driver de LED à vide avec un multimètre, si la tension de sortie n'est pas détectée, cela signifie-t-il que le driver est cassé ? Regardez les étapes suivantes :
1) La tension de l'alimentation LED non isolée à vide est d'environ 300 V testée avec un multimètre, et elle est d'environ 220 V avec un PFC.
2) En isolant l'alimentation LED, la tension à vide, testée avec un multimètre, est d'environ 3 à 5 V de plus que la tension totale de la série LED nominale. Cependant, même si la tension de sortie peut être testée sans charge, cela ne signifie pas qu'elle peut être normale sous charge. À ce stade, il est nécessaire de connecter le panneau lumineux LED correspondant pour voir les performances de l'éclairage LED. S'il n'y a pas de scintillement, la tension de sortie est également égale à la tension totale des lumières LED connectées en série. Cette situation peut être considérée comme normale, sinon elle échoue. S'il n'y a pas de tension de sortie à vide, l'alimentation doit être coupée.
2.2 Identifier l'alimentation LED
L'alimentation LED est largement utilisée dans de nombreuses applications. Il est donc particulièrement important de savoir comment distinguer la qualité de l’alimentation LED. Quelques méthodes sont brièvement présentées ci-dessous.
Circuit intégré de pilote de LED
La puissance du lecteur IC, la qualité du IC affecte directement l'ensemble de l'alimentation. Le fabricant d'éclairage doit comprendre la solution de conception IC et calculer le coût du pilote, afin d'acheter des produits électriques à un prix raisonnable.
Transformateurs
La puce de contrôle peut être considérée comme le centre cérébral de l'alimentation électrique, tandis que les transformateurs déterminent la puissance et la résistance à la température. Le transformateur est responsable du transfert du « AC vers DC ». Cependant, la surcharge énergétique endommagera l'appareil. Le noyau du transformateur est le noyau magnétique et le faisceau de fils.
Condensateurs électrolytiques et condensateurs céramiques
Les exigences de qualité et de durée de vie des condensateurs électrolytiques d'entrée sont importantes. Cependant, les gens ont tendance à ignorer les exigences de qualité du condensateur de sortie. En fait, la durée de vie du condensateur de sortie a également un impact important sur la durée de vie de l'alimentation. L'extrémité de sortie a une fréquence de commutation allant jusqu'à 60 000 fois par seconde, ce qui provoque un échauffement de la résistance parasite du condensateur et la production de substances similaires au tartre. Finalement, l'électrolyte s'échauffe et éclate. Condensateurs céramiques : les matériaux sont divisés en X7R, X5R et Y5V, et la valeur réelle de la capacité de Y5V ne peut atteindre que 1/10 de la valeur réelle. De plus, la valeur nominale de la capacité ne fait référence qu’au moment où un condensateur fonctionne à 0 V. Donc,
Conception de circuits et processus de soudage
Jugement des avantages et des inconvénients de la conception : Outre le point de vue professionnel, elle se distingue par certaines méthodes intuitives, comme la disposition soignée des composants et les points de soudure. Quant aux leads volants et à l’ajout manuel de composants, c’est un sérieux manque de technique et d’efficacité. Comme nous le savons tous, la qualité de la production mécanisée du processus de brasage à la vague est nettement meilleure que celle du soudage manuel. Parce que le processus d'usinage est plus soigné et uniforme. Méthode d'identification : s'il y a de la colle rouge sur le panneau arrière.
Le phénomène de clignotement de la lampe après une période d'utilisation est essentiellement causé par l'alimentation électrique ou la faible soudure des perles de la lampe. Cependant, il est extrêmement difficile de détecter le soudage virtuel des produits en raison du vieillissement, c'est pourquoi l'AOI doit être utilisé pour détecter la qualité de l'alimentation électrique.
Inspection par lots de racks de vieillissement et de salles de vieillissement à haute température
Même si les produits énergétiques sont contrôlés par les matériaux et les processus de production, leur vieillissement doit encore être testé. Parce que l’inspection à réception des composants électroniques et des transformateurs est difficile à contrôler. Uniquement grâce au vieillissement de l'ensemble du lot d'alimentations et à l'inspection par échantillonnage à haute température de la pièce à haute température. Il s’agit d’un examen approfondi visant à déterminer si les matériaux présentent des risques pour la sécurité.
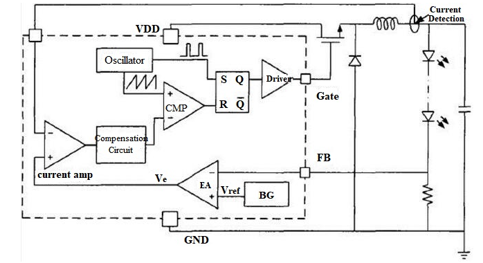
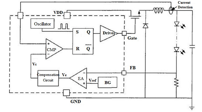
Ⅲ Modulation du circuit de commande de LED
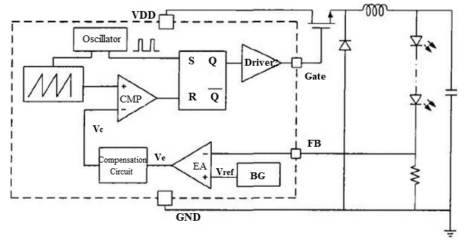
Le circuit pilote de LED est divisé en type à tension constante et en type à courant constant en fonction de l'alimentation électrique de la LED. Le circuit pilote de LED de type commutateur à courant constant échantillonne le courant circulant à travers la lampe LED et donne le signal de commande de sortie pour contrôler l'activation et la désactivation du tube de puissance de commutation, qui vise à ajuster le courant de sortie en tant que valeur définie. Le circuit de contrôle de gradation comprend principalement le circuit de gradation SCR, la modulation de largeur d'impulsion (PWM), la modulation de fréquence d'impulsion (PFM), le contrôle de mode coulissant, PWM_PFM, PSM, etc. Prenons la modulation de largeur d'impulsion (PWM), la modulation de fréquence d'impulsion (PFM), et la modulation en mode glissant à présenter en détail ci-dessous.
3.1 Modulation de largeur d'impulsion (PWM)
La modulation de largeur d'impulsion, illustrée dans la figure ci-dessous, fait référence à la stabilité de la tension de sortie en modifiant le temps de fonctionnement du tube de puissance de commutation à chaque cycle à une fréquence spécifique. Il s'agit d'ajuster le cycle de service pour obtenir une tension de sortie stable. Lorsque la tension de sortie change en raison de l'environnement de travail, du bruit et d'autres facteurs, l'amplificateur d'erreur échantillonne le changement de tension et envoie le signal au circuit de commande. Le circuit de commande ajuste le cycle de service du signal du tube de puissance de commutation pour maintenir la stabilité de la tension de sortie.
Figure Modulation PWM basée sur la structure BUCK
(a). Tension modale
(b). Mode courant de pointe
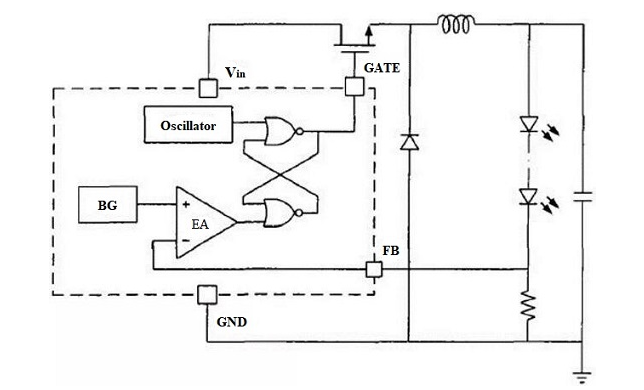
Modulation de fréquence d'impulsion basée sur la structure BUCK
3.2.1 Avantages de la GFP
(1) La modulation PFM présente un rendement très élevé, de meilleures caractéristiques de fréquence et un taux de régulation de tension plus élevé à faible charge.
(2) La modulation PFM a un rapport signal/bruit de transmission relativement élevé et une bonne capacité anti-interférence.
(3) La tension de sortie a une large plage réglable et une faible consommation d'énergie.
3.2.2 Inconvénients de la GFP
(1) L'efficacité de la modulation PFM diminuera en cas de forte charge.
(2) Le spectre de fréquences de l'ondulation de sortie est dispersé et irrégulier.
(3) La plage de réglage de la charge est très petite, ce qui entraîne des coûts de filtrage élevés.
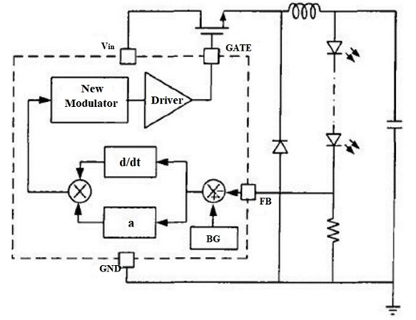
3.3 Modulation en mode glissant
Le mode de modulation en mode coulissant, dont le nom complet est contrôle de structure variable en mode coulissant, est un contrôle discontinu. Comme le montre la figure , le mode glissant fait changer délibérément la structure du système en fonction de son état actuel, ce qui oblige le système à effectuer des mouvements de haut en bas de faible amplitude et à haute fréquence le long de la trajectoire conçue dans des conditions de réponse. C'est-à-dire un mouvement en mode coulissant. Réduisez la sensibilité du système aux perturbations et aux sauts de charge.
Modulation de fréquence d'impulsion basée sur la structure BUCK
3.2.1 Avantages de la GFP
(1) La modulation PFM présente un rendement très élevé, de meilleures caractéristiques de fréquence et un taux de régulation de tension plus élevé
à faible charge.
(2) La modulation PFM a un rapport signal/bruit de transmission relativement élevé et une bonne capacité anti-interférence.
(3) La tension de sortie a une large plage réglable et une faible consommation d'énergie.
3.2.2 Inconvénients de la GFP
(1) L'efficacité de la modulation PFM diminuera en cas de forte charge.
(2) Le spectre de fréquences de l'ondulation de sortie est dispersé et irrégulier.
(3) La plage de réglage de la charge est très petite, ce qui entraîne des coûts de filtrage élevés.
3.3 Modulation en mode glissant
Le mode de modulation en mode coulissant, dont le nom complet est contrôle de structure variable en mode coulissant, est un contrôle discontinu. Comme le montre la figure, le mode glissant fait changer délibérément la structure du système en fonction de son état actuel, ce qui oblige le système à effectuer des mouvements de haut en bas de faible amplitude et à haute fréquence le long de la trajectoire conçue dans des conditions de réponse. C'est-à-dire un mouvement en mode coulissant. Réduisez la sensibilité du système aux perturbations et aux sauts de charge.
Contrôle en mode glissant basé sur la structure BUCK
3.3.1 Avantages et inconvénients du mode coulissant
Il présente les avantages d'une réponse dynamique rapide, d'une forte robustesse et d'une large plage de stabilité, mais il présente également le problème que la fréquence de fonctionnement n'est pas fixe.
Ⅳ Une question relative au pilote LED
4.1 Question
Combien de temps durent les pilotes LED ?
4.2 Réponse
Même si la fonction d'éclairage d'une LED peut durer des années, les conducteurs peuvent s'épuiser beaucoup plus tôt. C'est pourquoi nous recommandons les ampoules LED de marque pour la maison, en particulier celles ayant une durée de vie nominale de 25 000 heures. En général, les LED blanches haute puissance utilisent beaucoup plus de courant et nécessitent des pilotes plus compliqués.
Questions fréquemment posées sur l'analyse et la maintenance des pannes des pilotes LED
1. Qu'est-ce qu'un circuit intégré de pilote de LED ?
Ils sont configurés comme des pilotes de LED sans inductance (pompe de charge) ou basés sur un régulateur de commutation qui prennent en charge la commande de LED blanches en série, en parallèle ou en combinaison. Les topologies incluent un régulateur élévateur, un régulateur abaisseur, un abaisseur/boost, des pilotes de LED à topologie SEPIC, etc.
2. À quoi sert un driver LED ?
Les pilotes de LED sont des dispositifs électriques qui évitent d'endommager les LED en régulant la tension directe (VF) de la LED qui change avec la température, évitant ainsi l'emballement thermique tout en fournissant un courant constant à la LED. Les pilotes de LED contribuent également aux efforts visant à répondre aux nouvelles exigences énergétiques (par exemple, Energy Star).
3. Comment choisir un driver LED ?
Utilisez un driver LED avec au moins la même valeur que vos LED . Le pilote doit avoir une puissance de sortie supérieure à celle requise par vos LED pour plus de sécurité. Si la sortie est équivalente aux besoins en énergie de la LED, elle fonctionne à pleine puissance. Un fonctionnement à pleine puissance peut réduire la durée de vie du pilote.
4. Pourquoi les pilotes LED échouent-ils ?
Les LED tombent généralement en panne parce qu'elles ont été connectées en parallèle à un pilote de LED constant. Si les LED sont défaillantes, vous souhaiterez peut-être également remplacer le pilote de LED. Nous recommandons généralement d'utiliser un modèle avec une sortie réglable et de réduire légèrement la tension de sortie pour éviter de suralimenter les LED.
5. Combien de temps durent les pilotes LED ?
À savoir, la durée de vie du circuit de commande expire avant que la LED cesse d’émettre de la lumière ou que sa luminosité diminue. La durée de vie nominale typique de ces éléments est souvent inférieure à 25 000 heures, tandis que la durée de vie des LED elles-mêmes pourrait atteindre 50 000 à 100 000 heures.
6. Pourquoi mes pilotes LED chauffent-ils ?
Si le pilote de LED essaie de consommer du courant continu (et non un circuit de charge équilibré), cela peut également provoquer une surchauffe du transformateur.
7. Quelle est la différence entre un transformateur et un driver LED ?
Les pilotes de LED et les transformateurs électroniques pour l'éclairage LED de rénovation ne sont pas interchangeables. Ils diffèrent par la compatibilité de sortie et de charge, c'est-à-dire les lumières LED avec lesquelles ils fonctionneront. La différence fondamentale entre les deux est que les pilotes de LED produisent du courant continu tandis que les transformateurs halogènes électroniques produisent du 12 VCA.
