BC548 vs BC337 NPN Transistor: Datasheet, Pinout, Circuit

BC548-vs-BC337-BIG-IMAGE

Transistors are fundamental components in electronics, serving a crucial role in amplification, switching, signal processing, and more. Among the plethora of transistor types available, the BC548 and BC337 NPN transistors are two commonly used models that find applications in various circuits due to their reliable performance and ease of use.

 

What is BC548 NPN Transistor

 

The BC548 is a general-purpose NPN bipolar junction transistor (BJT) that is widely used in amplifier and switching circuits. It is housed in a TO-92 package and is designed for low to medium power amplification applications. Here is a brief overview of the BC548 transistor:

 

- Collector-Base Voltage (VCBO): 30V

- Collector-Emitter Voltage (VCEO): 30V

- Emitter-Base Voltage (VEBO): 5V

- Collector Current (IC): 100mA

- Power Dissipation (Pd): 500mW

 

BC548 Pinout

 

DX42W68XST6}RU@DQMLH2%7


The BC548 transistor has three leads: the collector (C), base (B), and emitter (E). In a circuit diagram, the pinout is represented as follows:

 

- **Collector (C):** Pin 1

- **Base (B):** Pin 2

- **Emitter (E):** Pin 3

 

BC548 symbol         BC548 footprint           BC548 3d

BC548 Symbol                       BC548 Footprint                                 BC548 3D-Model


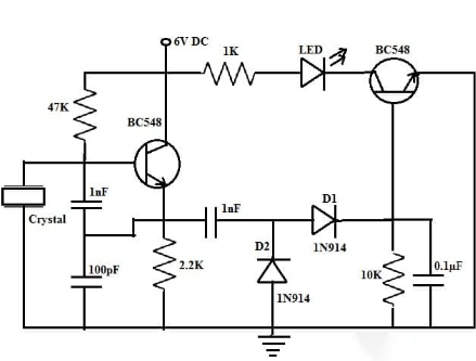
BC548 Typical Circuit Application

 

The BC548 transistor can be used in various amplifier circuits, oscillator circuits, and switching applications. For example, a common-emitter amplifier circuit using a BC548 transistor can amplify weak signals for audio applications, sensors, and more. Here is a basic schematic of a common-emitter amplifier using a BC548 transistor:

 

BC548 Circuit


BC548 Common-Emitter Amplifier Circuit

 

What is BC337 NPN Transistor

 

The BC337 is another NPN transistor that is popular for its versatility and reliability in a wide range of applications. Similar to the BC548, the BC337 is also housed in a TO-92 package and is commonly used for amplification and switching purposes. Let's take a closer look at the BC337 transistor:

 

- Collector-Base Voltage (VCBO): 50V

- Collector-Emitter Voltage (VCEO): 45V

- Emitter-Base Voltage (VEBO): 5V

- Collector Current (IC): 800mA

- Power Dissipation (Pd): 625mW

 

BC337 Pinout

 

BC337 PINOUT


The BC337 transistor features the same pinout configuration as the BC548 transistor:

 

- **Collector (C):** Pin 1

- **Base (B):** Pin 2

- **Emitter (E):** Pin 3

 

BC337 Typical Circuit Application

 

The BC337 transistor can be utilized in circuits requiring higher current amplification compared to the BC548. It is commonly used in audio amplifiers, voltage regulators, and other applications where moderate power amplification is needed.

 


 BC548 vs. BC337: Choosing the Right Transistor

 

When deciding between the BC548 and BC337 transistors for a particular circuit, consider the specific requirements of your project. The BC548 is suitable for low to medium power applications with a maximum collector current of 100mA, while the BC337 can handle higher currents up to 800mA.

 

In summary, both the BC548 transistors and BC337 transistors are versatile components that can be used in a variety of circuits for amplification and switching purposes. Understanding their datasheets, pinout configurations, and typical applications can help you choose the right transistor for your project. Whether you are building audio amplifiers, sensor circuits, or other electronic systems, these NPN transistors provide reliable performance and flexibility in design.


how to check bc548 transistor


Frequently Asked Questions

what is the difference between bc547 and bc548
BC547 and BC548 are widely used general-purpose NPN transistors in electronic circuits. While they have similarities, there are key differences between them. BC547 follows a European pinout (E-B-C), while BC548 follows a North American pinout (E-C-B). BC547 typically has a higher DC current gain (hfe) of 110 compared to BC548's minimum hfe of 200. BC547 also has a higher maximum collector current (IC) rating of 100 mA, whereas BC548 is rated for a maximum IC of 30 mA. As a result, BC547 is preferred for applications requiring higher current handling, such as audio amplifiers, while BC548 is commonly used in low-power applications like signal amplification and switching circuits.

Related Articles

DRV8908QPWPRQ1 Motor Driver Datasheet,Pinout,Specification

Release time:2024-05-07       Page View:397
DRV8908QPWPRQ1 is a specific model of motor driver integrated circuit (IC) manufactured by Texas Instruments. Send RFQs to Xinshop Electronics. This post will make you understand DRV8908QPWPRQ1: A Motor Driver for Automotive and Industrial Applications

LIS3DHTR Accelerometer for Your Projects

Release time:2024-05-04       Page View:764
LIS3DHTR Accelerometer for Your ProjectsThe LIS3DHTR is a compact, low-power, three-axis accelerometer from STMicroelectronics. Measuring just 2.0 x 2.0 x 0.75 mm, it's perfect for adding motion sensing capabilities to your next project, whether it's a wearable device, a drone, or a gaming controller.Key Features:Ultra-low power cons...

TMS320F28335PGFA Datasheet, Pinout, Specification

Release time:2024-04-30       Page View:509
TMS320F28335PGFA: A Powerful Microcontroller for Industrial Applications This post will introduce TMS320F28335PGFA Datasheet, Pinout, Specification.

NE555 vs NE5532:Comparison for Electronics Enthusiasts

Release time:2024-04-29       Page View:1464
The NE555 and NE5532 are two iconic integrated circuits (ICs) widely used in various electronic applications. Both are versatile and offer a wide range of functionalities, but they also have distinct differences that make them suitable for different purposes. This article delves into a comprehensive comparison of these two popular ICs, focusing on...

​NE5532 vs OPA1612 Op-Amp: Choosing Your Right One

Release time:2024-04-28       Page View:1997
Operational amplifiers(op-amps) are essential building blocks in analog circuits, used for amplification, filtering, and various other functions. Choosing the right op-amp for your application can be crucial for achieving optimal performance. In this article, we will compare two popular op-amps, the NE5532 and the OPA1612, highlighting their key feat...

STM32 STM32G070RBT6 Datasheet for Embedded Systems

Release time:2024-04-25       Page View:385
ThispostwillUnleashthePowerofEmbeddedSystemswiththeSTM32G070RBT6MicrocontrollerThe STM32G070RBT6 is a microcontroller.This article delves into the key features, specifications, applications,STM32G070RBT6 Vs STM32H750VBT6.and advantages of this impressive chip.

ADM2587EBRWZ RS-485/RS-422 Transceiver:Datasheet

Release time:2024-04-25       Page View:674
The ADM2587EBRWZis a high-performance, low-power RS-485/RS-422 transceiver from Analog Devices. It features a wide operating voltage range (3V to 5.5V), making it suitable for a variety of applications. This article will delve into the key features, specifications, and applications of the ADM2587EBRWZ.Key FeaturesHigh-speed data...

CH340 vs CP2102 vs CH341 vs FT232 Differences

Release time:2024-04-16       Page View:1290
CatalogWhat is CH340?What isCP2102?What isCH341?What isFT232?CH340 VS CP2102 VS CH341 VS FT232PinoutCH340 VS CP2102 VS CH341 VS FT232CAD-ModelCH340 VS CP2102 VS CH341 VS FT232FeaturesCH340 VS CP2102 VS CH341 VS FT232DifferenceCH340 VS CP2102 VS CH341 VS FT232DiagramCH...

LM324 Op amp Pinout,Datasheet,Spec,Circuit:How to Test LM324?

Release time:2024-04-03       Page View:2054
LM324Quad 30-V 1.2-MHz operational amplifierIntroduction:Dear friends, What is thefunction ofLM324?In this article, we will explore the LM324 in detail, including its features, alternative options, applications, package types, and an overview of its working principle. Additionally, we will provide a step-by-step guide on how to test an LM324...

What Is The Difference Between 7812 And 7805?PDF,Price,Pinout

Release time:2024-04-01       Page View:608
LM78XX LM78XXALast time we had talk about the LM7805, today we mainly focus on 7812, comparing 7812 And 7805. Finding 7812 datasheet, 7805 datasheet.LM7812 DescriptionLM7812 DatasheetLM7812 PinoutLM7812 CAD-ModelSymbolFootprint3D-ModelLM7812 Vs LM7805 DifferencesLM7812 Vs LM7805 PriceLM7812 Vs LM7805 Package...

What is the Price of 2N5401?

Release time:2024-03-31       Page View:641
What is 2N5401?The 2N5401 is a general-purpose NPN silicon transistor commonly used in low-power amplificationand switching applications. It is a small, inexpensive, and widely available transistor that is suitablefor use in a variety of electronic circuits.Key Features of 2N5401:NPN bipolar junction transistor (BJT)Maximum collector-emitte...

DS1302: A Versatile Real-Time Clock (RTC) for Embedded Systems

Release time:2024-03-30       Page View:636
IntroductionThe DS1302 is a highly integrated real-time clock (RTC) chip that provides accurate timekeeping for embedded systems. It features a low power consumption, a wide operating voltage range, and a simple interface. This article explores the features, applications, and interfacing of the DS1302.Features* Real-time clock with seconds, minu...
RFQ
BOM